关于推进基本养老服务体系建设的实施方案
近日,内蒙古自治区党委办公厅、自治区人民政府办公厅印发《关于推进基本养老服务体系建设的实施方案》,全文如下:
为贯彻落实中共中央办公厅、国务院办公厅印发的《关于推进基本养老服务体系建设的意见》,深入实施积极应对人口老龄化国家战略,加快推进基本养老服务体系建设,更好保障老年人生活,结合自治区实际,制定如下实施方案。
一、总体要求
(一)指导思想。以习近平新时代中国特色社会主义思想为指导,深入贯彻党的十九大和十九届历次全会精神,全面落实习近平总书记对内蒙古重要讲话重要指示批示精神,立足新发展阶段,完整、准确、全面贯彻新发展理念,服务和融入新发展格局,坚持党对基本养老服务体系建设的全面领导,坚持以人民为中心,坚持以改革创新为根本动力,坚持基础性、普惠性、共担性、系统性原则,加快建成覆盖全体老年人、权责清晰、保障适度、可持续的基本养老服务体系,不断增强老年人的获得感、幸福感、安全感。
(二)工作目标。聚焦老年人面临家庭和个人难以应对的失能、残疾、无人照顾等困难,由政府直接或通过支持相关主体向老年人提供物质帮助、照护服务、关爱服务等基础性、普惠性、兜底性服务。到2025年,与经济社会发展相适应的基本养老服务制度体系基本健全,基本养老服务清单持续完善,服务对象、服务内容、服务标准等清晰明确,服务供给、服务保障、服务监管等机制不断健全,基本养老服务体系覆盖全体老年人。
二、主要任务
(一)制定落实基本养老服务清单
1.落实国家和自治区基本养老服务清单。各地区各有关部门要严格落实国家和自治区基本养老服务清单。自治区基本养老服务清单根据经济社会发展水平、财力状况等,对服务对象、服务项目、服务内容及标准等进行动态调整,并由自治区政府发布。
2.制定发布基本养老服务清单。各盟行政公署、市人民政府要于2022年年底前制定并发布本地区基本养老服务清单,清单应当包含但不限于国家和自治区基本养老服务清单中的服务项目,且覆盖范围和标准不低于国家和自治区相关要求。旗县(市、区)政府基本养老服务覆盖范围和标准高于盟市的,可单独制定发布本级基本养老服务清单。
(二)建立精准服务主动响应机制
3.加强基本养老服务统计工作。建立老年人状况和基本养老服务统计调查发布制度。开展基本养老服务统计监测,每年定期发布老年人状况和基本养老服务统计数据。
4.开展老年人能力综合评估。依据全国统一的评估标准,将老年人能力评估项目列为盟市财政事权,由盟市组织实施老年人能力评估工作。将评估结果作为发放老年人护理补贴、入住养老机构、实施居家适老化改造、设立家庭养老床位等基本养老服务的重要依据,推动评估结果全区范围互认、各部门按需使用。
5.建立困难老年人主动发现机制。依托全区一体化政务服务平台和养老服务信息系统,推进困难老年人基础信息采集和跨部门数据共享。建立健全困难老年人精准识别和动态管理机制,细化与常住人口、服务半径挂钩的制度安排,将符合条件的困难老年人主动纳入保障和服务范围,逐步实现从“人找服务”到“服务找人”。
6.加强残疾老年人养老服务保障。全面落实残疾人“两项补贴”制度,做好困难残疾老年人基本生活和养老服务保障工作。推动实现残疾老年人身份识别、待遇享受、服务递送、无障碍环境建设、家庭无障碍改造等资源整合。
7.加强特殊困难老年人探访关爱。通过上门走访、通讯探访、结对帮扶、邻里互助等方式,对独居、空巢、留守、失能、重残、计划生育特殊家庭等特殊困难老年人进行定期探访,及时了解老年人基本生活、安全风险、家庭赡养、关爱保护等情况并提供有针对性的帮扶和救助措施。支持专业社会组织、基层老年协会、志愿服务组织等开展老年人探访关爱服务。
8.提升基本养老服务信息化水平。加强基本养老服务信息化建设,不断完善老年人基础信息,提高居家社区机构养老服务信息化水平,推进居家适老化改造、家庭养老床位等信息化场景应用。加强养老服务领域信息无障碍建设,促进人工智能、物联网、云计算、大数据等新一代信息技术和智能软硬件产品深度应用,坚持传统服务方式与智能化服务并行,切实解决老年人在运用智能技术方面遇到的困难。依托各地“96111”为老服务热线,为老年人提供政策咨询、信息查询、业务办理、预约服务等便民养老服务,切实解决老年人的基本养老服务保障问题。
(三)完善基本养老服务保障机制
9.健全老年人长期照护保障制度。推动建立相关保险、福利、救助相衔接的长期照护保障制度,研究建立长期照护服务项目、标准、质量评价等行业规范,完善居家、社区、机构相衔接的专业化长期照护服务体系。按照国家要求做好长期护理保险制度试点工作,推动经认定生活不能自理经济困难老年人护理补贴制度与长期护理保险制度的有效衔接,呼和浩特市、乌海市、满洲里市要严格执行《长期护理失能等级评估标准(试行)》,对符合条件的老年人给予长期护理保险待遇。
10.完善基本养老服务经费保障机制。建立健全自治区、盟市、旗县三级分担的基本养老服务经费保障机制。落实国家和自治区基本公共服务标准。做好基本养老服务补贴制度与最低生活保障、特困人员供养等社会救助政策的衔接。鼓励引导企业、社会组织、个人等社会力量依法通过捐赠、设立慈善基金、志愿服务等方式,为基本养老服务提供支持和帮助。
11.落实养老服务优惠扶持政策。落实土地、税费、金融等方面优惠扶持政策,鼓励社会力量参与提供基本养老服务,支持物业服务企业因地制宜提供居家社区养老服务。将基本养老服务纳入政府购买服务指导性目录,推进政府购买服务与直接提供服务有机结合,优先保障经济困难的失能、高龄、无人照顾等老年人的服务需求。优化养老机构建设和运营补贴政策,支持养老机构提供基本养老服务。逐步建立完善社区养老服务场所运营补贴政策,探索建立社会办养老机构和服务场所购买使用康复辅助器具补贴制度。
(四)提高基本养老服务供给能力
12.科学规划养老服务设施布局。各盟市、旗县(市、区)要将养老服务设施(含光荣院)建设纳入相关规划,结合经济社会发展水平、老年人口状况和发展趋势、环境条件等,分级编制推动养老服务设施发展方案,合理确定设施种类、数量、规模以及布局,形成结构科学、功能完备、布局合理的养老服务设施网络。公益性养老服务设施建设用地,可以依法使用国有划拨土地或者集体所有的土地。营利性养老服务设施建设用地,以租赁、出让等方式供应。
13.加快补齐配建养老服务设施短板。各地新建城区、新建居住区要按照每百户不少于20平方米建筑面积标准和“四同步”要求配建养老服务设施;规模较小的新建居住区可与周边居住地块统筹配建达标养老服务设施。老城区和已建成居住区要结合城镇老旧小区改造、居住区建设补短板行动等,通过新建、改建、购置、置换、租赁等方式进行配置。
14.发挥公办养老机构兜底保障作用。政府投入资源或者出资建设的养老服务设施要优先用于基本养老服务。2022年年底前每个旗县(市)至少建有1所以失能特困人员专业照护为主的县级特困人员供养服务机构,确保生活不能自理特困人员集中供养率达到60%以上,有集中供养意愿的特困人员集中供养率达到100%。全面开展公办养老机构等级评定,推动公办养老机构全面达到《养老机构服务安全基本规范》要求。推进呼包鄂乌养老服务一体化发展,支持呼包鄂养老机构运营模式创新和品牌化建设,带动全区机构养老提质增效,支持乌兰察布农村互助养老服务转型升级、先行先试,形成可复制可推广的农村养老服务新模式。建立健全公办养老机构入住管理制度,在满足特困人员集中供养需求前提下,重点接收经济困难失能失智老年人、计划生育特殊家庭老年人,同等条件下优先安排现役军人家属和烈士、因公牺牲军人、病故军人的遗属入住公办养老机构。
15.拓展基本养老服务设施供给渠道。光荣院在保障好集中供养对象的前提下,可利用空余床位为其他无法定赡养人、扶养人或者法定赡养人、扶养人无赡养、扶养能力的老年优待抚恤对象提供优惠服务。全面落实《城企联动普惠养老专项行动实施方案》,增加普惠养老服务有效供给,充分发挥中央预算内投资示范带动作用和地方政府引导作用,鼓励支持党政机关和国有企事业单位所属培训疗养机构转型为普惠型养老服务设施。提升国有经济对养老服务体系的支持能力,强化国有经济在基本养老服务领域有效供给。
(五)提升基本养老服务便利化可及化水平
16.打造“一刻钟”居家养老服务圈。大力发展居家社区养老服务,依托和整合现有资源为老年人提供生活照料、医疗康复、精神慰藉、文体娱乐、紧急援救等基本养老服务。到2022年年底全区每个街道建成1所具备综合功能的养老服务中心,社区养老服务站点服务覆盖率达到90%,城市“一刻钟”居家养老服务圈基本建成,并逐步拓展服务内容、扩大服务范围,持续加强标准化建设。支持养老机构、医疗机构、养老服务社会组织、企业组网运营居家养老服务设施,提升居家社区养老服务便利化可及化信息化水平。积极拓展居家社区医养结合功能,加强老年人健康管理,落实老年人基本公共卫生服务和家庭医生签约服务,多渠道扩充家庭医生队伍,提高家庭医生签约率。
17.优化县域养老服务资源布局。构建以县级特困人员供养服务机构为中心、乡镇敬老院为依托、农村互助幸福院为主体的三级养老服务网络。到2025年,每个乡镇要依托党群服务中心、农村敬老院、互助幸福院等设施建设养老服务中心,依托社会力量,采取政府购买服务或志愿服务的方式,为特殊困难老年人提供集中或居家上门服务,并为其他老年人提供价格可及的普惠养老服务。各苏木可根据当地老年人分布和老年人实际需求等,合理设置养老服务中心。旗县级以上人民政府应当将养老服务事业经费列入本级财政预算。
18.加强从业人员职业技能培训。依托职业院校、医疗卫生机构、养老机构等建立养老服务实训基地,加强养老服务从业人员职业技能培训,按规定落实培训补贴、职业技能鉴定补贴等政策。将失能老年人家庭成员照护培训纳入政府购买养老服务目录,符合条件的失能老年人家庭成员参加照护培训等相关职业技能培训的,按规定给予职业培训补贴。促进养老服务从业人员劳动报酬合理增长,稳定养老服务从业人员队伍。举办养老护理职业技能大赛,选树“最美护理员”,不断提升养老护理职业荣誉感。
19.加强适老化改造和无障碍设施建设。优先推进与老年人日常生活密切相关的公共服务设施适老化和无障碍改造,为老年人提供安全、便利和舒适的环境。以满足居家生活照料、起居行动、康复护理等需求为重点,采取政府补贴等方式,对纳入分散特困供养以及城乡低保对象中的失能、高龄、残疾老年人家庭实施居家适老化改造,“十四五”期间完成特殊困难老年人居家适老化改造6.6万户。鼓励和引导社会化专业机构为其他有需求的老年人家庭提供居家适老化改造服务。积极发展康复辅助器具社区租赁服务,提升老年人生活自理能力和居家养老品质。
20.提升基本养老政务服务水平。积极推进养老服务认证工作。依托“12345”政务服务便民热线,完善养老服务办事指南,优化办事流程,推进同一事项无差别受理、同标准办理,强化养老服务“好差评”结果运用。依托国家人口基础信息库,推进基本养老服务对象信息、服务保障信息统一归集、互认和开放共享。
三、组织保障
(一)加强组织领导。各级党委和政府要将基本养老服务体系建设纳入当地经济社会发展规划和重要议事日程,建立稳定的经费保障机制。自治区“一老一小”人口服务体系建设工作领导小组、自治区老龄工作委员会、自治区养老服务厅际联席会议等要切实发挥作用,及时研究解决基本养老服务体系建设工作中的重要问题。自治区有关部门和单位要按照职责分工,明确落实措施和进度安排。
(二)强化督促指导。各地区各有关部门要切实履行责任,落实支持政策,加强绩效评价和监督检查。自治区民政厅要会同发展改革、财政等部门建立健全评价机制,把基本养老服务体系建设情况纳入积极应对人口老龄化综合绩效评估。各地区要强化基本养老服务综合监管,确保服务质量和安全,对违法违规行为严肃追究责任。注重发挥标准对基本养老服务技术支撑作用,积极引导开展服务质量第三方认证。
(三)营造良好社会氛围。各地区各有关部门要主动做好基本养老服务政策宣传解读,及时公开基本养老服务信息,畅通意见建议反馈渠道,凝聚社会共识,充分调动各方支持配合基本养老服务体系建设的积极性和主动性。重要改革事项要充分听取各方面意见,提前做好风险评估。
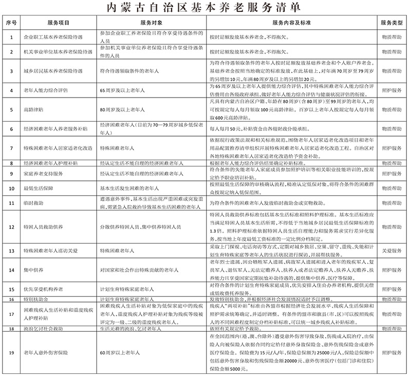
附件:内蒙古自治区基本养老服务清单

分享让更多人看到
推荐阅读
相关新闻
- 评论
- 关注
























第一时间为您推送权威资讯
报道全球 传播中国
关注人民网,传播正能量